关于2024年全国高等学校英语专业四、八级考试 (TEM)报名事宜的通知

时间:2023-11-14浏览:374设置

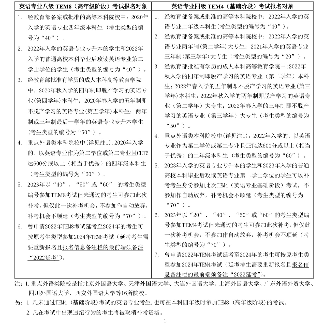
 2024年英语专业四级考试(TEM4)将于2024年6月16日(星期日)上午举行,英语专业八级考试(TEM8)将于2024年4月13日(星期六)上午举行。按照高等学校外语专业教学测试办公室的文件规定,参加考试的学生必须是通过全国高考正式录取的英语专业在校注册学生,请同学们按下图报考资格报名:

  近期,学院将部署安排具体报名事宜。敬请各位考生知悉。


                             金年会官网

                            2023年11月14日




返回原图
/